跳转至

【Blender科研绘图】案例8-磷脂双分子层#

0 前沿

嘿,朋友们。

这期给大家讲解**磷脂双分子**的建模及渲染过程。

难度:⭐⭐⭐(需要知道最基础的知识,已经了解如何移动、旋转、缩放模型)

实例化 / AO 遮蔽光/ 无背渲染******/ 置换修改器 **

VX 答疑群见底部,欢迎和我们分享你制作的效果

1 建模过程

按 A 全选,按 X 删除所有的模型

Shift+A 添加一个默认立方体

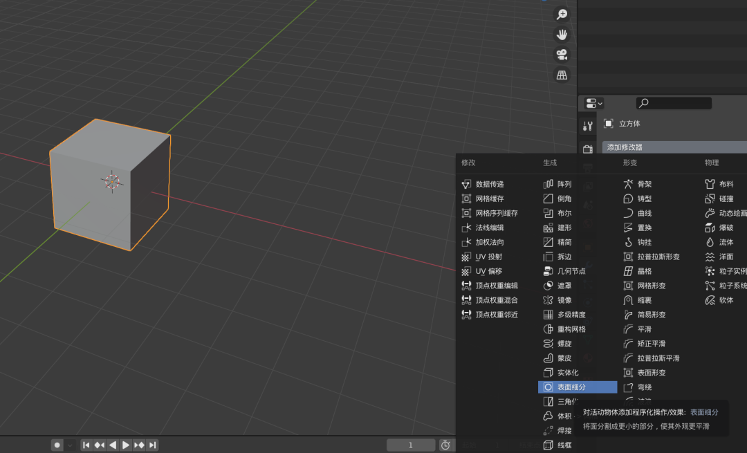
在修改器选项里面添加一个表面细分修改器

细分设置为下图

设置完成后在右边的向下小箭头里面选择应用

按键盘‘~’选择底部

在编辑模式下,选择下图所示两个面

按键盘 I 进行内部挤压,向内挤压一个合适的距离即可

同样另一边也是如此

好了之后们来偏好设置-插件-搜索 looptools 勾选即可

然后重新回到底部选择刚刚那四个面

然后右键可以看到多了一栏‘LoopTools',在其中选择圆环

原来的两个面分别变成了圆环的均匀分布

上面选中好四个面之后,按 G,再按 Z 向下拉一段距离即可,在下图所示位置(链子图标下拉菜单)勾选各自原点

按 S,进行缩放(见下图)

按 S,再按 Z,再输入 0,这样原来斜着的面变成了平面

接下来按 E,延着 Z 轴方向进行挤出

挤出一次之后,再次重复挤出几次

下面是挤出了三次的效果,最后一次挤出尽量短一点的距离

然后按 S,进行缩放

按 Tab 进入物体模式,然后按 Ctrl+2,给其一个 2 级表面细分修改器

右键继续给一个平滑着色

但是我们这个磷脂分子的腿太直了,为了我们让它有点弯曲,先按 Tab 进入编辑模式-然后按 2 进行边选择,我们先随便点腿上的一条边,然后在-选择 - 选择循环-循环边进行循环选择(当然也可以直接 Alt + 鼠标左键进行快速循环选择)

然后 Ctrl+B 将选择的循环边进行倒角,滚动按鼠标滑轮可以进行多一些分段

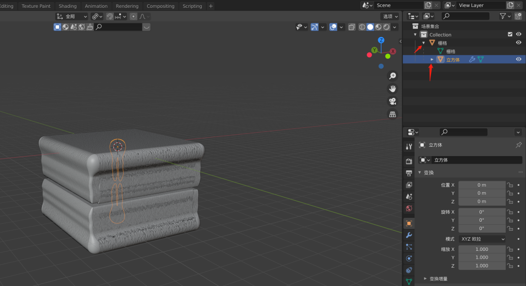
同样的方法,大家可以给另一条腿添加一些分段,然后再对某一条边进行循环选择,按 G 键,可以将腿进行移动,从而实现下面的效果,大家可以自由发挥,只要不是特别直的腿就行,太直并不真实

将腿的弯曲效果实现之后,我们在编辑模式下按 A 全选模型

按 Shift+D 进行模型复制,这时候不要确认,按一下右键,这样复制的模型就会与原来的模型重叠

然后我们再按 R, 按 Y(或者 X 根据自己建模的方向来选择),再输入 180,这时候模型就旋转了过来

按 G,再按 Z 将模型向下移动一定距离即可

磷脂双分子建模好了,然后我们进入物体模式 (Tab 键),然后 Shift+A 添加一个栅格

添加完毕之后不要进行确认和其他操作,在左下角的 X/Y 方向细分和尺寸进行设置,我分别设置为了 100,100,10m,大家可以根据自己电脑配置来调整细分,比如也可以设置成 50, 50,10m

选择栅格之后,在右边的’物品属性‘(也就是黄色的图标,下图标注的位置有点偏移 =。=)的实例化中选择面

按住 Shift 将刚刚的磷脂双分子即‘立方体’拖到栅格的子集,可以得到下图效果

选择磷脂双分子模型按 S 进行缩小(缩小到很小很小很小),缩放到大致如下图所示效果

我们可以看到上图栅格会和我们的磷脂双分子有一点点的重叠,我们重新选择栅格,然后在实例化里面把‘显示实例’里面的‘视图’‘渲染’都关掉

磷脂双分子层建好之后,我们选择栅格,给其添加起伏效果,添加修改器-置换修改器,然后跟着下图操作即可

添加云絮效果,将尺寸调整到自己满意的效果即可,这样我们模型就建好了

2 材质添加

选择我们的磷脂双分子**就是立方体(不要选择栅格)**,这里注意可以将‘立方体’前面的小眼睛关掉,以防渲染的时候模型重叠,然后再添加材质,随便添加自己喜欢的颜色,新同学可以参考之前材质和渲染的内容【Blender 科研绘图】案例 4 - 纳米阵列

按 Z 选择进入材质预览模式

3 渲染设置

将渲染器设置为 Cycles-GPU 渲染-打开降噪选项

将胶片-透明打开,这样没用模型的地方就是透明的

Shift+A 添加一个面光源将其放大到合适的位置,亮度调整差不多即可,同样也可以参考之前的文章【Blender 科研绘图】案例 4 - 纳米阵列

按 Z 进入实时渲染模式

发现场景有点暗,可以在下图所示位置打开‘环境光遮蔽 AO’这个算法选项可以让场景更加亮

添加摄像机调整位置

按 F12 进行渲染即可渲染输出,可以自己在 PS 和 PPT 进行后期调整对比度亮度及饱和度,同样可以参考之前的文章【Blender 科研绘图】案例 4 - 纳米阵列


https://mp.weixin.qq.com/s?__biz=Mzg3ODA5MTk2Mw==&mid=2247484472&idx=1&sn=f2e9e044dc7b332ff75203cfaa23966d&chksm=cf184fecf86fc6fa4189670bb72cad69d6756aeff94b37a989f2e6fc1ad60d3d5a39959801d2&scene=178&cur_album_id=1752875309680377865#rd